财政部、住建部、工信部:政府采购工程使用绿色建材,工程款支付比例不低于已完工80%
发布日期:2022-10-26访问量:771信息来源:财政部
近日,三部委联合发布《关于扩大政府采购支持绿色建材促进建筑品质提升政策实施范围的通知》(以下简称《通知》)。
《通知》指出加大绿色低碳产品采购力度,全面推广绿色建筑和绿色建材,在南京、杭州、绍兴、湖州、青岛、佛山等6个城市试点的基础上进一步扩大政府采购支持绿色建材促进建筑品质提升政策实施范围。同时,要积极推进绿色建材电子化采购交易,所有符合条件的绿色建材产品均可进入电子平台交易,提高绿色建材采购效率和透明度。《通知》表示纳入政策实施范围的工程,要提高工程价款结算比例,工程进度款支付比例不低于已完工程价款的80%。
关于扩大政府采购支持绿色建材促进建筑品质提升政策实施范围的通知
财库〔2022〕35号
各省、自治区、直辖市、计划单列市财政厅(局)、住房和城乡建设厅(委、管委、局)、工业和信息化主管部门,新疆生产建设兵团财政局、住房和城乡建设局、工业和信息化局:
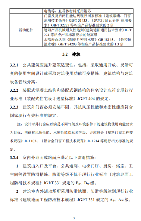
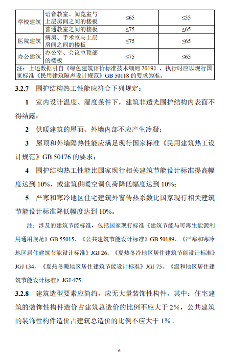
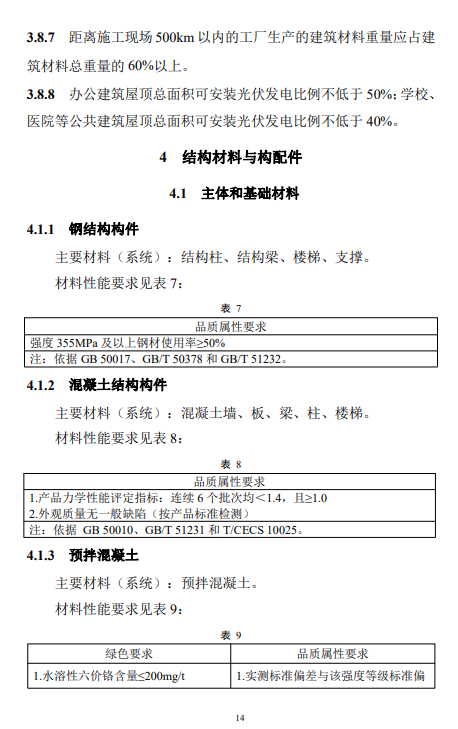
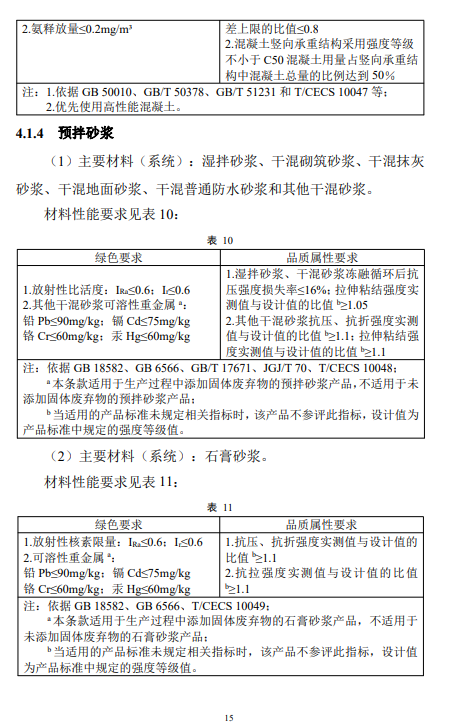
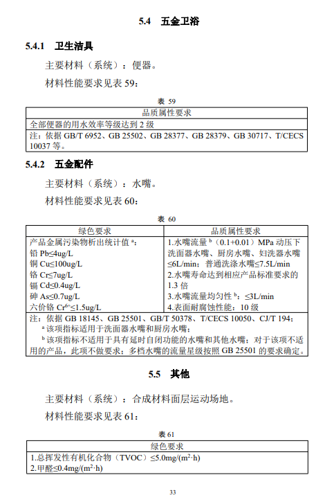
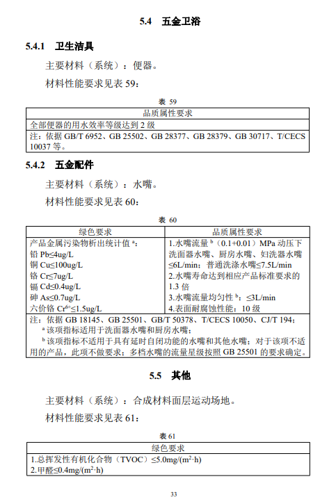
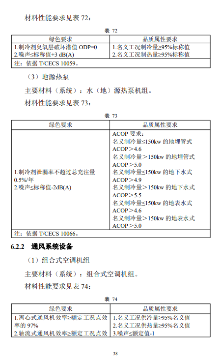
为落实《中共中央 国务院关于完整准确全面贯彻新发展理念做好碳达峰碳中和工作的意见》,加大绿色低碳产品采购力度,全面推广绿色建筑和绿色建材,在南京、杭州、绍兴、湖州、青岛、佛山等6个城市试点的基础上,财政部、住房城乡建设部、工业和信息化部决定进一步扩大政府采购支持绿色建材促进建筑品质提升政策实施范围。现将有关事项通知如下:自2022年11月起,在北京市朝阳区等48个市(市辖区)实施政府采购支持绿色建材促进建筑品质提升政策(含此前6个试点城市,具体城市名单见附件1)。纳入政策实施范围的项目包括医院、学校、办公楼、综合体、展览馆、会展中心、体育馆、保障房等政府采购工程项目,含适用招标投标法的政府采购工程项目。各有关城市可选择部分项目先行实施,在总结经验的基础上逐步扩大范围,到2025年实现政府采购工程项目政策实施的全覆盖。鼓励将其他政府投资项目纳入实施范围。各有关城市要深入贯彻习近平生态文明思想,运用政府采购政策积极推广应用绿色建筑和绿色建材,大力发展装配式、智能化等新型建筑工业化建造方式,全面建设二星级以上绿色建筑,形成支持建筑领域绿色低碳转型的长效机制,引领建材和建筑产业高质量发展,着力打造宜居、绿色、低碳城市。(一)落实政府采购政策要求。各有关城市要严格执行财政部、住房城乡建设部、工业和信息化部制定的《绿色建筑和绿色建材政府采购需求标准》(以下简称《需求标准》,见附件2)。项目立项阶段,要将《需求标准》有关要求嵌入项目建议书和可行性研究报告中;招标采购阶段,要将《需求标准》有关要求作为工程招标文件或采购文件以及合同文本的实质性要求,要求承包单位按合同约定进行设计、施工,并采购或使用符合要求的绿色建材;施工阶段,要强化施工现场监管,确保施工单位落实绿色建筑要求,使用符合《需求标准》的绿色建材;履约验收阶段,要根据《需求标准》制定相应的履约验收标准,并与现行验收程序有效融合。鼓励通过验收的项目申报绿色建筑标识,充分发挥政府采购工程项目的示范作用。(二)加强绿色建材采购管理。纳入政策实施范围的政府采购工程涉及使用《需求标准》中的绿色建材的,应当全部采购和使用符合相关标准的建材。各有关城市要探索实施对通用类绿色建材的批量集中采购,由政府集中采购机构或部门集中采购机构定期归集采购人的绿色建材采购计划,开展集中带量采购。要积极推进绿色建材电子化采购交易,所有符合条件的绿色建材产品均可进入电子平台交易,提高绿色建材采购效率和透明度。绿色建材供应商在供货时应当出具所提供建材产品符合需求标准的证明性文件,包括国家统一推行的绿色建材产品认证证书,或符合需求标准的有效检测报告等。(三)完善绿色建筑和绿色建材政府采购需求标准。各有关城市可结合本地区特点和实际需求,提出优化完善《需求标准》有关内容的建议,包括调整《需求标准》中已包含的建材产品指标要求,增加未包含的建材产品需求标准,或者细化不同建筑类型如学校、医院等的需求标准等,报财政部、住房城乡建设部、工业和信息化部。财政部、住房城乡建设部、工业和信息化部将根据有关城市建议和政策执行情况,动态调整《需求标准》。(四)优先开展工程价款结算。纳入政策实施范围的工程,要提高工程价款结算比例,工程进度款支付比例不低于已完工程价款的80%。推行施工过程结算,发承包双方通过合同约定,将施工过程按时间或进度节点划分施工周期,对周期内已完成且无争议的工程进行价款计算、确认和支付。经双方确认的过程结算文件作为竣工结算文件的组成部分,竣工后原则上不再重复审核。(一)明确部门职责。有关城市财政、住房和城乡建设、工业和信息化部门要各司其职,加强协调配合,形成政策合力。财政部门要组织采购人落实《需求标准》,指导集中采购机构开展绿色建材批量集中采购工作,加强对采购活动的监督管理。住房和城乡建设部门要加强对纳入政策实施范围的工程项目的监管,培育绿色建材应用示范工程和高品质绿色建筑项目。工业和信息化部门要结合区域特点,因地制宜发展绿色建材产业,培育绿色建材骨干企业和重点产品。(二)精心组织实施。有关城市所在省级财政、住房和城乡建设、工业和信息化部门收到本通知后要及时转发至纳入政策实施范围城市的财政、住房和城乡建设、工业和信息化部门,切实加强对有关城市工作开展的指导。有关城市要根据政策要求,研究制定本地区实施方案,明确各有关部门的责任分工,完善组织协调机制,对实践中出现的问题要及时研究和妥善处理,确保扩大实施范围工作顺利推进,取得扎实成效。要积极总结工作经验,提炼可复制、可推广的先进经验和典型做法。(三)加强宣传培训。各有关地方和部门要依据各自职责加强政策解读和宣传,及时回应社会关切,营造良好的工作氛围。要加强对建设单位、设计单位、建材企业、施工单位的政策解读和培训,调动相关各方的积极性。 附件:1.政府采购支持绿色建材促进建筑品质提升政策实施范围城市名单
2.绿色建筑和绿色建材政府采购需求标准
财政部 住房城乡建设部 工业和信息化部
2022年10月12日



















































(来源:财政部)